报告:三类灵活性资源保供潜力可达东部区域最大用电负荷的30%
据中电联数据,风电、太阳能发电装机在全国全口径发电装机容量中的占比已接近46%。新能源发电天生带有随机性、波动性、反调峰性和低可调度性,其占比越来越高,电力系统电量平衡面临的新能源“保消纳”和电网运行“保供电”的双重挑战日益严峻。其中的矛盾,要靠新型储能、可调节负荷、虚拟电厂等多元灵活性资源来弥补。

澎湃新闻获悉,在近日举行的源网荷储智多场景用户侧储能应用沙龙上,中关村储能产业技术联盟、华南理工大学研究团队发布了与自然资源保护协会(NRDC)合作的四份研究报告,系统性分析了我国东部和南部区域电网侧新型储能、需求侧资源、跨省跨区互济三类低碳保供与灵活性资源潜力。报告认为,东部区域2030年前新建新型储能容量较扩大跨区输电容量的保供效果更好、成本更低;2030年后,扩大跨区输电容量的性价比更高。
东部四省一市(江苏、 浙江、安徽、福建、上海)是我国经济最发达、能源需求最集中的区域之一。报告分析称,随着近年来负荷增长及新能源装机占比提升,东部区域面临夏冬季节高峰保供和春秋季节新能源消纳压力,供需平衡及运行调节问题突显。随着清洁电源转型加速,区域系统调峰及备用压力逐步增大,区内联络通道难以支撑区内跨省互济需求,跨区直流通道也难以匹配区外受电需求,亟需充分挖掘区内低碳灵活性资源潜力。
据报告估算,综合考虑电力保供、社会成本最优以及碳排放约束等目标,未来五年,通过发展新型储能、需求侧资源和省间互济等低碳灵活性资源来发挥保供与调节作用,东部地区有望在2026~2027年间实现发电侧排放达峰,相应地2030年电网侧新型储能需达到1459万千瓦,需求侧调节能力达到3330万千瓦,跨区输电容量达到12417万千瓦,三类资源保供潜力预计能达到东部区域最大用电负荷的30%左右。
另外,东部区域需求侧可调节资源保供潜力较大。未来五年,可按8%或更高比例来构建资源库,重点省市可进一步提高建设目标至10%,并扩大可参与省间互济的需求侧资源池。配套机制方面,报告建议建立以市场化交易为主要配置手段的灵活性资源省间协调互济交易与利益共享机制,适时扩大价格上限,以充分反映灵活性资源的真实价值。
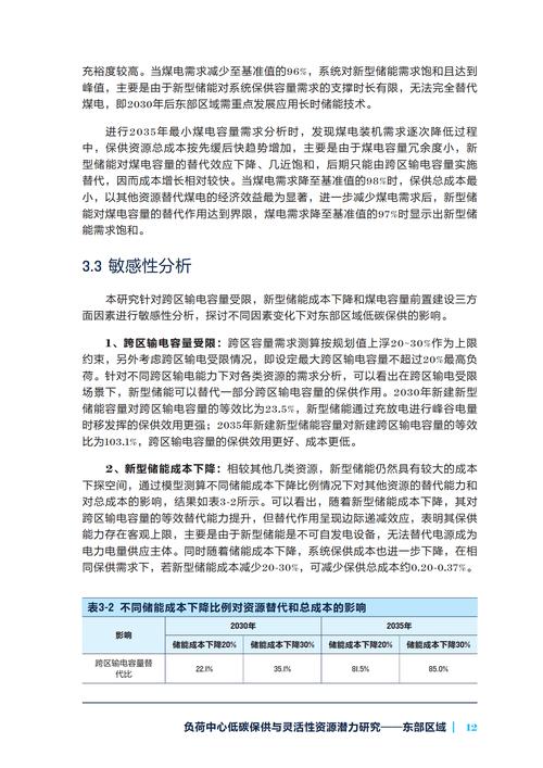
据课题组测算,为支持未来十年区域内电力系统满足惯量、调频、日内调峰及备用等灵活性需求,东部区域2030和2035年电网侧新型储能最优规划装机需分别达到1459万千瓦和3000万千瓦,重点发展方向为集中式新能源配储、分布式光伏配储和工商业储能。
但从近期看,新能源强制配储政策的取消将导致储能收益和需求双承压,分时电价频繁调整和浮动部分受限也影响了工商业储能收益的稳定性,电网侧储能参与电力市场同时面临机制性障碍,需要优化规划布局、完善市场机制、加强政策引导,推动储能在负荷中心地区更好地发挥保供和调节作用。
从技术层面来看,近期以锂电池为主的1-2小时储能可以替代常规电源发挥灵活调节作用,但其替代效应存在客观上限。在“十五五”后期,东部、南部区域均需重点发展应用长时储能技术。市场机制将是引导储能投资运营的关键因素。
“新能源入市将加速多主体市场化进程,需整合用户侧储能等灵活性资源参与竞争,通过市场化机制协同提升新能源消纳与电网安全,实现经济性平衡。”中国电科院电力自动化所电力市场室副主任郑亚先在当天作报告时表示,新能源入市意味着,包括用户侧储能在内的其他市场主体全面入市的进程也会越来越快。
在圆桌对话环节,中国电力工程顾问集团华东电力设计院智慧能源室主任谢胤喆表示,从国家到华东区域,从政府到电网,都对区域间、省间互济很重视。但目前资源潜力还没有得到充分挖掘,原因包括跨区、跨省调度模式和市场机制有待完善,局部电网通道受限等。下一步应当在跨区电网通道规划时考虑送受端负荷特性进行优化设计,同时参照抽水蓄能将其他大规模新型储能电站也纳入区域间、省间互济,并鼓励企业建立区域级的虚拟电厂聚合平台,通过送受端协同提升互济保供能力。
国网江苏电动汽车服务有限公司电力交易管理专职黄佑会认为,与常规电源相比,需求侧资源存在分布散、边际成本低和响应速度快的特点。谈到电动汽车作为需求侧资源的发展潜力,她表示,未来随着电动车保有量迅速上升和车网互动技术突破,聚合商的作用会更加关键,有利于调动分散资源形成规模化的调节能力满足电网需求。
南京工业大学能源科学与工程学院教授叶季蕾称,高比例新能源带来了不同时间尺度的功率和能量不平衡,导致系统对灵活性调节能力需求的增加。以储能为代表的新型灵活性资源,其调节性能已经从理论可行进入技术验证的阶段,下一步规模化推广需进一步聚焦安全可靠性和系统经济性的问题。
