【济南新增确诊病例 ,济南新增确诊病例最新通报今天】
文章目录:
一、济南市新增4例!疫情形势复杂!做好个人防护
2022年3月30日0时-10时,济南市新增4例阳性感染者,均与3月29日章丘区报告的无症状感染者(病例1)关联,且在集中隔离期间发现,其中2例确诊为无症状感染者,2例待确诊。
疫情形势分析此次新增病例为集中隔离期间发现,表明疫情传播链已初步锁定,但需警惕潜在社区传播风险。当前防控重点包括:
- 快速流调溯源:明确病例活动轨迹,排查密接与次密接人群。
- 隔离管控:对高风险区域实施封控管理,避免人员流动导致扩散。
- 核酸检测:扩大筛查范围,确保早发现、早隔离。
1. 科学佩戴口罩
- 作用:口罩可降低飞沫传播风险,阻挡含病毒颗粒,是预防呼吸道传染病的关键防线。
- 必要性:即使完成新冠疫苗接种,仍需佩戴口罩。疫苗保护效果非100%,且群体免疫屏障尚未形成,病毒传播风险仍存。
- 正确佩戴方法:洁双手:佩戴和摘下口罩前需洗手,避免污染口罩表面。
辨正反:鼻夹侧朝上,深色面朝外;若无颜色区分,皱褶向下为外层。
严密合:按压鼻夹至贴合鼻梁,快速吸气检查边缘是否漏气,调整至密合。
防飞溅:咳嗽或打喷嚏时无需摘口罩,或用纸巾/肘部遮挡;若需更换,避免触碰口罩外侧。
护幼儿:帮儿童整理口罩前需洗手,避免触碰其口鼻或头部。
勤更换:口罩潮湿或脏污时立即更换,确保防护效果。
- 洗手时机:佩戴/摘口罩前后、接触公共物品后、咳嗽或打喷嚏后、饭前便后。
- 正确方法:使用流动水+肥皂,揉搓双手至少20秒,覆盖指缝、指尖和手腕。
- 免洗消毒:无流动水时,可用含酒精(≥60%)的免洗洗手液替代。
- 场景建议:公共场所(如超市、车站)与他人保持至少1米距离。
避免聚集性活动,减少非必要出行。
排队时错峰或选择人少时段,降低交叉感染风险。
- 通风要求:每日开窗通风2-3次,每次30分钟以上,保持空气流通。
- 消毒重点:高频接触表面(如门把手、手机、键盘)用含氯消毒剂擦拭。

来源百度侵权删除
快递包裹外包装消毒后拆封,内件可用酒精擦拭或静置一段时间。
- 自我观察:每日监测体温,关注呼吸道症状(如咳嗽、咽痛)。
- 及时报告:出现发热、乏力等症状时,立即佩戴口罩前往发热门诊,避免乘坐公共交通工具。
- 配合流调:如实提供活动轨迹,协助疾控部门快速阻断传播链。
- 乘坐公共交通:全程佩戴口罩,减少触摸车内设施,下车后及时洗手。
- 就餐安全:选择通风良好的餐厅,避免堂食拥挤时段,使用公筷公勺。
- 收取快递:优先选择无接触配送,外包装消毒后拆封,内件处理后洗手。
二、费莱尼在上海有17位密切接触者 正在排查追踪中-乐橙国际
目前可确认费莱尼相关病例在上海判定有17位密切接触者,相关排查追踪工作正在进行中。具体信息如下:
- 事件背景:3月21日山东济南新增1例境外输入新冠肺炎确诊病例,该病例在上海有相关活动情况。
- 排查情况:在今天下午举行的上海市疫情防控新闻发布会上,市卫健委主任邬惊雷介绍,获悉这一病例在上海的有关情况后,市疾控中心会同相关部门迅速开展密切接触者排查工作。
- 密切接触者数量及状态:目前判定该病例在上海的密切接触者有17人,这些密切接触者正在追踪中。
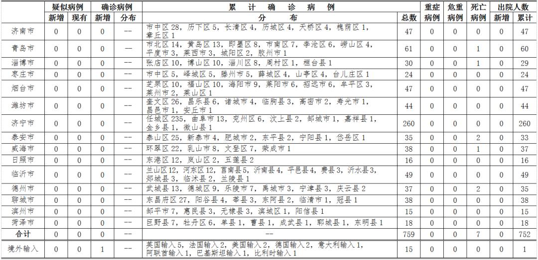
三、山东省昨日报告新增本土确诊病例3例
昨日(4月11日0时至24时)山东省报告新增本土确诊病例3例,均在青岛市;新增本土无症状感染者13例,分布于济南、临沂、威海;无新增境外输入确诊病例,新增境外输入无症状感染者6例(济南3例、威海3例)。
具体数据与分布
- 本土确诊病例:
新增3例,均位于青岛市。
这是山东省近期单日新增本土确诊病例的最新数据,需结合前期趋势判断疫情波动。
- 本土无症状感染者:
新增13例,具体分布为:
济南市8例;

来源百度侵权删除
临沂市3例;
威海市2例。
无症状感染者数量较多,提示需关注潜在传播风险及筛查效率。
- 境外输入病例:
无新增境外输入确诊病例,表明国际航班输入压力暂未显著增加。
新增境外输入无症状感染者6例,来源及分布为:
济南市3例(均来自阿联酋);
威海市3例(均来自韩国)。
境外输入无症状感染者需通过隔离观察与核酸检测进一步排查风险。
- 本土疫情集中性:
新增本土确诊病例全部集中在青岛市,可能反映局部区域存在聚集性传播或社区传播风险,需结合流调信息判断感染来源(如境外输入关联、跨区域流动等)。
本土无症状感染者分布较分散,涉及济南、临沂、威海三市,提示需加强多地联防联控,避免疫情扩散。
- 无症状感染者占比高:
本土无症状感染者(13例)远超确诊病例(3例),符合当前奥密克戎变异株传播特征(潜伏期短、传播力强、轻症比例高)。

来源百度侵权删除
无症状感染者虽无明显症状,但仍具传染性,需通过高频次核酸检测与密接追踪及时管控。
- 境外输入风险持续存在:
境外输入无症状感染者涉及阿联酋、韩国两个国家,提示国际航班、跨境贸易等渠道仍为潜在风险点。
济南、威海作为口岸城市,需持续强化入境人员闭环管理、货物消杀等措施。
- 针对本土疫情:
青岛市需加快流调溯源,明确感染链条,对重点区域实施临时管控(如封控区、管控区划分),并开展多轮全员核酸检测以筛查潜在感染者。
济南、临沂、威海需加强社会面管控,严格落实公共场所扫码、测温、戴口罩等措施,减少人员聚集。
- 针对无症状感染者:
扩大核酸检测范围,对密接、次密接及高风险岗位人员实施“应检尽检”,对重点人群(如冷链从业者、国际邮件处理人员)加强健康监测。
推广抗原检测作为补充手段,提高早期发现能力。
- 针对境外输入:
口岸城市需优化入境人员隔离流程,延长重点人群隔离时间或增加核酸检测频次。
对进口货物(尤其是冷链食品)实施全链条消杀与抽检,降低“物传人”风险。
- 以上数据来源于山东省卫健委官方发布,由证券时报网转载,信息权威可靠。
- 报告时段为4月11日0时至24时,数据统计可能存在极小概率的滞后修正,需以后续官方通报为准。
- 文中未提及的疫苗接种、出院病例等数据,可参考山东省卫健委每日疫情通报完整版。
到此,以上就是小编对于济南新增确诊病例 的问题就介绍到这了,希望介绍关于济南新增确诊病例 的3点解答对大家有用。
