31省新增19境外输入 (31省新增18境外输入)
文章目录:
一、新增19例 都是境外输入
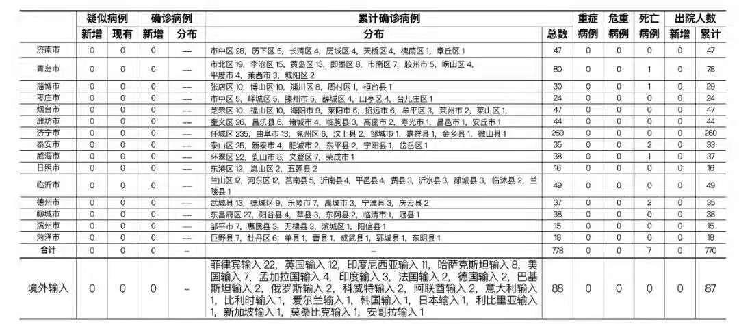
9月29日0—24时,全国31个省(自治区、直辖市)和新疆生产建设兵团报告新增确诊病例19例,均为境外输入病例。具体分布如下:
- 广东:8例
- 福建:5例
- 上海:2例
- 陕西:2例
- 河南:1例
- 四川:1例
- 新增死亡病例:0例
- 新增疑似病例:2例(均为境外输入,均在上海)
- 当日新增治愈出院病例:12例
- 解除医学观察的密切接触者:671人
- 重症病例:与前一日持平
截至9月29日24时累计数据:
- 现有确诊病例:191例(其中重症病例2例)
- 现有疑似病例:2例
- 尚在医学观察的密切接触者:7610人
- 新增无症状感染者:22例(均为境外输入)
- 当日转为确诊病例:2例(均为境外输入)
- 当日解除医学观察:21例(均为境外输入)
- 尚在医学观察无症状感染者:375例(境外输入373例)
二、31省份新增25例境外输入确诊 这是咋情况?
6月25日0—24时,31省份新增25例境外输入确诊病例,无新增死亡和疑似病例,其中广东省连续4天无本土新增,本轮抗疫取得阶段性成果。 以下为具体情况分析:
- 新增病例来源与分布新增的25例确诊病例均为境外输入,具体分布为:四川6例,云南5例,福建4例,广东4例,上海3例,湖南2例,浙江1例。这些病例均由境外输入,未引发本土关联传播,表明当前国内疫情防控重点仍为“外防输入”。
- 德尔塔毒株的传播特点与应对措施传播特性:德尔塔毒株载量高、呼出空气毒性大,传染性极强。其密切接触者的定义已扩大至“同一空间、同一单位、同一建筑或发病前四天相处者”,反映出病毒传播风险的显著提升。
隔离措施优化:钟南山院士指出,无需延长入境隔离时间,因绝大多数毒株潜伏期较短,延长隔离弊大于利。但需加强隔离期间的核酸检测频度,以早期发现潜在感染者。
隔离场所规范:普通酒店因设计缺陷(如中央空调、通风系统)不适合作为隔离区。广州已规划建设占地25万平方米的国际健康驿站,配备5000个独立隔离房间,严格遵循防疫标准,避免交叉感染。

来源百度侵权删除
- 疫苗有效性国产常用疫苗对德尔塔变异株仍有效,钟南山院士呼吁公众积极接种,尤其是老年人和儿童这两类重症高发人群,需加强免疫保护。
- 广东省抗疫成果广东省本轮疫情为德尔塔毒株首次在国内社区传播,但通过快速锁定传染源、严格管控措施,成功未扩散至省外。目前广东已连续4天无本土新增病例,抗疫取得阶段性胜利。
三、31省新增本土多少例
法律分析:31个省(自治区、直辖市)和新疆生产建设兵团报告新增无症状感染者20例,其中境外输入19例,本土1例(在福建莆田市);当日转为确诊病例17例(境外输入5例);
法律依据:《中华人民共和国传染病防治法》
第四十二条 传染病暴发、流行时,县级以上地方人民政府应当立即组织力量,按照预防、控制预案进行防治,切断传染病的传播途径,必要时,报经上一级人民政府决定,可以采取下列紧急措施并予以公告:(一)限制或者停止集市、影剧院演出或者其他人群聚集的活动;(二)停工、停业、停课;(三)封闭或者封存被传染病病原体污染的公共饮用水源、食品以及相关物品;(四)控制或者扑杀染疫野生动物、家畜家禽;(五)封闭可能造成传染病扩散的场所。
第四十五条 传染病暴发、流行时,根据传染病疫情控制的需要,国务院有权在全国范围或者跨省、自治区、直辖市范围内,县级以上地方人民政府有权在本行政区域内紧急调集人员或者调用储备物资,临时征用房屋、交通工具以及相关设施、设备。

来源百度侵权删除
四、31省区市新增本土确诊59例 这是咋情况?
9月13日0—24时,31个省区市新增本土确诊59例,均出现在福建,其中厦门市32例、莆田市24例、泉州市3例,主要与德尔塔变异株引发的聚集性疫情有关。 以下为具体情况分析:
- 疫情数据概况新增确诊病例92例,其中本土病例59例(均在福建),含12例由无症状感染者转为确诊病例(均在福建)。
新增无症状感染者20例,其中境外输入19例,本土1例(在福建莆田市)。
当日新增治愈出院病例33例,解除医学观察的密切接触者605人,重症病例较前一日减少2例。
- 疫情传播链分析
传播链条:本轮疫情主要关注三条传播链,包括新加坡入境人员林某杰的家族、其太太的工厂、其小孩所在的学校。
病毒类型:初步判定与德尔塔病毒序列基因相同,传播速度较快。
感染人群:集中在小学学生和中老年人,感染者最大年龄84岁,最小年龄5岁。

来源百度侵权删除
- 福建莆田防控措施
核酸检测:扩大检测范围,对重点区域进行多轮检测,市民需配合网络预约并遵守现场秩序。
隔离管控:封控区实行“区域封闭、足不出户、服务上门”;管控区实行“人不出区、严禁聚集”;防范区强化社会面管控,严格限制人员聚集。
交通出行:提倡绿色出行,交通站场和人员密集场所加强客流引导,公共交通落实戴口罩、体温检测、验码等要求。
小区管理:所有小区实行出入严格管控,人员进入需测温、验码、戴口罩,快递、外卖实行“无接触”配送。
打击违法:严厉打击哄抬物价、囤积居奇等行为,严禁恶意造谣传谣、谎报瞒报疫情。
- 疫情形势研判专家表示需经过三轮以上全程核酸检测后,根据结果初步判断疫情形势,目前仍较严峻。
德尔塔变异株的传播特性导致疫情快速扩散,需持续关注重点区域和人群的防控效果。
到此,以上就是小编对于31省新增19境外输入 的问题就介绍到这了,希望介绍关于31省新增19境外输入 的4点解答对大家有用。
